In August 2025, AntibodySystem products continued to provide key support for scientific research breakthroughs in multiple fields worldwide. Its products have been successively cited by authoritative academic journals such as Cell Research, Advanced Science, Cell Proliferation, Scientific Reports, and Cell Reports Methods. The research content covers various cutting-edge fields, including the development of new detection technologies for protein-protein interactions (APPLE-MS), the molecular mechanism of asthma induced by nanoplastics, the pathological regulation of bisphosphonate-related osteonecrosis of the jaw, the improvement of renal interstitial fibrosis in diabetic nephropathy by dihydroartemisinin, and the discovery of glioma immune escape mechanisms and immunotherapeutic targets!
In the future, AntibodySystem will continue to work with global scientific research teams to support the entire chain of life science research from molecular mechanism analysis to disease treatment target exploration, and jointly promote the expansion of scientific boundaries! Join Dr. Connie today to explore some of the September citation highlights featuring AntibodySystem products!
① Impact Factor: 25.9

|
Title |
Targeting necrotic lipid release in tumors enhances immunosurveillance and cancer immunotherapy of glioblastoma |
|
Journal Information |
Cell Res. 2025 Sep 3. |
|
Cited products |
|
|
Catalog |
Product Name |
|
RMB98601 |
Anti-Mouse APOE Antibody (HJ6.3) |
By constructing a mouse teratoma model and conducting a genome-wide CRISPR screen, this study found that the deletion of pro-apoptotic tumor suppressor genes (such as TP53, PTEN) leads to increased tumor necrosis and the release of APOE lipoprotein particles. These lipids are taken up by infiltrating T cells, causing endoplasmic reticulum stress, apoptosis, and dysfunction, thereby promoting immune escape. Blocking mPTP-mediated necrosis or inhibiting lipid uptake by T cells can restore immune surveillance. In human glioblastoma, TP53 mutation also leads to APOE accumulation and functional exhaustion in T cells. The combination of anti-APOE and anti-PD-1 antibodies can synergistically enhance anti-tumor immunity and prolong survival, suggesting that targeting necrotic lipid release is a potential strategy to enhance immunotherapy.

This study cited AntibodySystem's Anti-Mouse APOE Antibody (HJ6.3) (Product Code: RMB98601) and delivered the antibody into the mouse glioblastoma model through an intracranial micro-osmotic pump. The results showed that this antibody can effectively neutralize the APOE lipoprotein particles released from the tumor necrotic area, block the lipid accumulation and functional exhaustion of CD8+ T cells, and synergistically enhance anti-tumor immunity with anti-PD-1 antibody, significantly prolonging the survival of tumor-bearing mice.

② Impact Factor: 14.1

|
Title |
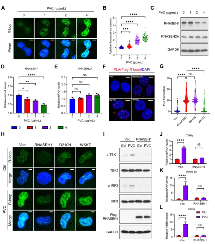
PVC Nanoplastics Exposure Exacerbates Asthma through R-Loop Accumulation and Subsequent STING Activation in Macrophages |
|
Journal Information |
Adv Sci (Weinh). 2025 Sep 8:e02223. |
|
Cited products |
|
|
Catalog |
Product Name |
|
RGK60001 |
Anti-DNA-RNA Hybrid Antibody(S9.6) |
This study investigated the mechanism by which polyvinyl chloride nanoplastics (PVC NPs) exacerbate asthma by regulating R-loop accumulation and the STING signaling pathway in macrophages. It was found that inhaled PVC NPs accumulate in the lungs, inhibit the expression of RNASEH1, lead to abnormal accumulation of R-loops, and then activate the cGAS–STING pathway, promoting macrophages to release inflammatory factors such as IL-4, IL-5, and IL-13, and aggravating airway hyperresponsiveness, mucus secretion, and collagen deposition. In STING knockout mice, the inflammatory response induced by PVC NPs was significantly alleviated. This study reveals a new pathological mechanism by which environmental nanoparticles mediate immune responses through nucleic acid structures, and provides a new target for asthma prevention and treatment.

The article cited AntibodySystem's Anti-DNA-RNA Hybrid Antibody (S9.6) (Product Code: RGK60001) for WB, IF, and Proximity Ligation Assay. Through a variety of experimental methods, it systematically demonstrated the complete molecular mechanism by which PVC NPs downregulate RNASEH1, lead to R-loop accumulation, further activate the cGAS-STING pathway, and ultimately exacerbate asthma inflammation.

③ Impact Factor: 8.5

|
Title |
Phenylboronic acid modified polyethyleneimine alginate chitosan dynamic hydrogels combination with adipose derived stem cells for controlled delivery of BMP2 to promote bone regeneration and modulating macrophage and angiogenesis |
|
Journal Information |
Int J Biol Macromol. 2025 Sep 17;329(Pt 1):147767. |
|
Cited products |
|
|
Catalog |
Product Name |
|
YHC94201 |
Recombinant Human BMP2 Protein, N-His |
This study developed a new type of dynamic hydrogel SCPPBA, which is composed of sodium alginate-chitosan loaded with polyethyleneimine modified by phenylboronic acid, and is used to load BMP2 protein and adipose stem cells. This hydrogel can achieve long-term and controlled release of BMP2, effectively overcoming its shortcomings of short half-life and easy burst release. In vitro and mouse calvarial defect model experiments showed that this system can not only significantly promote osteogenic differentiation and bone regeneration, but also has good immunomodulatory functions, which can induce the polarization of macrophages to M2 type and promote angiogenesis, providing a synergistic treatment strategy for bone defect repair.

The article cited AntibodySystem's Recombinant Human BMP2 Protein, N-His (Product Code: YHC94201) to construct the SCPPB hydrogel system, so as to realize the long-term controlled release of BMP-2, and verify its biological activity and conformational stability in the composite hydrogel, thereby promoting bone regeneration, regulating macrophage polarization, and angiogenesis.

④ Impact Factor: 5.6

|
Title |
Soluble Sema4D From γδ T Cells Exerts Osteoblast Inhibition via Plexin-B/mTOR Signalling Contributing to Pathogenesis of Bisphosphonate-Related Osteonecrosis of the Jaws |
|
Journal Information |
Cell Prolif. 2025 Sep 4:e70114. |
|
Cited products |
|
|
Catalog |
Product Name |
|
FMJ33910 |
Anti-Mouse CD100/SEMA4D Antibody (SAA0332) |
This study revealed a new mechanism of bisphosphonate-related osteonecrosis of the jaw (BRONJ): long-term use of zoledronic acid can activate and recruit γδ T cells to the jaw area, and the matrix metalloproteinase MMP3 secreted by them can cleave membrane-bound Sema4D to generate soluble Sema4D (sSema4D). sSema4D binds to Plexin-B1/2 receptors on osteoblasts and activates the mTOR signaling pathway, thereby inhibiting osteoblast differentiation and hindering bone regeneration. Based on this, the research constructed a composite hydrogel Gel-BG@ab that can continuously release anti-Sema4D antibody, which effectively neutralizes sSema4D, restores osteogenic function in animal models, and significantly reduces BRONJ lesions, providing a new strategy for immune-material combined therapy.

The article cited AntibodySystem's Anti-Mouse CD100/SEMA4D Antibody (SAA0332) (Product Code: FMJ33910). Through in vitro osteoblast differentiation experiments (ALP staining and activity analysis), it was confirmed that this antibody can effectively block the inhibitory effect of soluble Sema4D (sSema4D) released by γδ T cells on osteogenic differentiation, thus clarifying that sSema4D is a key pathogenic factor leading to bone regeneration disorders in BRONJ.

⑤ Impact Factor: 4.5

|
Title |
Sensitive and specific affinity purification-mass spectrometry assisted by PafA-mediated proximity labeling |
|
Journal Information |
Cell Rep Methods. 2025 Sep 3:101166. |
|
Cited products |
|
|
Catalog |
Product Name |
|
RGK26103 |
Anti-Twin-Strep-tag Antibody (SAA0348) |
This study developed a new proteomics method called APPLE-MS, which combines Twin-Strep tag affinity purification with PafA-mediated proximity labeling technology. It effectively overcomes the limitations of traditional affinity purification-mass spectrometry in detecting weak interactions, transient interactions, and membrane protein interactions. The study confirmed that APPLE-MS has higher sensitivity and specificity, and has been successfully applied to the analysis of the dynamic interactome of SARS-CoV-2 viral protein ORF9B, the mapping of the endogenous PIN1 protein interaction network, and the in situ identification of membrane surface GLP-1 receptor complexes, providing a powerful universal tool for protein interaction research.

The article cited AntibodySystem's Anti-Twin-Strep-tag Antibody (SAA0348) (Product Code: RGK26103) for WB experiments to detect the bait protein with Twin-Strep tag, so as to verify the successful enrichment and specificity of the protein interaction complex in the APPLE-MS method, thus supporting the reliability and effectiveness of this new proteomics technology.

⑥ Impact Factor: 3.9

|
Title |
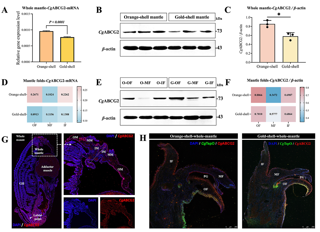
Orange-shell phenotype regulated by CgABCG2-mediated protoporphyrin IX transport in Pacific oyster (Crassostrea gigas) |
|
Journal Information |
Aquaculture. 17 September 2025 |
|
Cited products |
|
|
Catalog |
Product Name |
|
FHJ82310 |
Anti-Human CD338/ABCG2 Antibody (5D3) |
This study found that the ATP-binding cassette transporter G2 (CgABCG2) in the Pacific oyster is a key transporter regulating the formation of the orange shell phenotype, which is responsible for transporting protoporphyrin IX (PPIX) in the cytoplasm to the shell matrix. Through multi-omics analysis, molecular docking, in vitro inhibitor treatment, and in vivo RNA interference experiments, it was confirmed that the expression level of CgABCG2 is positively correlated with PPIX accumulation and shell color intensity, and its function has a differential regulatory effect in different shell color strains. This study is the first to verify the ABCG2-mediated PPIX transmembrane transport mechanism in mollusks, providing an important molecular basis for understanding shell pigment deposition and shell color breeding of aquatic animals.

The article cited AntibodySystem's Anti-Human CD338/ABCG2 Antibody (5D3) (Product Code: FHJ82310) for WB experiments. By comparing the protein expression differences of CgABCG2 between orange-shell (high PPIX content) and golden-shell (low PPIX content) individuals, it further verified the key role of CgABCG2 in regulating protoporphyrin IX (PPIX) transport and shell color formation.

⑦ Impact Factor: 3.9

|
Title |
Dihydroartemisinin ameliorates renal tubulointerstitial fibrosis in diabetic nephropathy via restoring mitochondrial function via HIF-1α/HO-1 pathway |
|
Journal Information |
Sci Rep. 2025 Sep 30;15(1):34106. |
|
Cited products |
|
|
Catalog |
Product Name |
|
RHK61402 |
Anti-4R-HNE/4-HNE Antibody (R310) |
This study explored the therapeutic potential and mechanism of dihydroartemisinin (DHA) in diabetic nephropathy (DN). It was found that DHA can significantly improve renal function in DN rats, reduce pathological damage to renal tissue and renal tubulointerstitial fibrosis. Its mechanism is related to improving mitochondrial dysfunction, inhibiting oxidative stress, and downregulating the hypoxia-inducible factor HIF-1α. In-depth cell experiments showed that DHA does not inhibit the transcription of HIF-1α, but enhances its ubiquitination modification, thereby promoting the proteasomal degradation pathway of HIF-1α. This study reveals a new mechanism by which DHA, as a potential drug, improves diabetic nephropathy through the HIF-1α/HO-1 pathway.

The article used AntibodySystem's Anti-4R-HNE/4-HNE Antibody (R310) (Product Code: RHK61402) to detect the protein expression level of 4-HNE in the renal tissue of diabetic nephropathy model rats through WB experiments, aiming to explore whether dihydroartemisinin (DHA) can reduce oxidative stress damage caused by high glucose in diabetic nephropathy.

⑧ bioRxiv

|
Title |
The Hypothalamic–Pituitary–Adrenal Axis Orchestrates 1 Energy Homeostasis during Cold Exposure |
|
Journal Information |
bioRxiv. September 21, 2025 |
|
Cited products |
|
|
Catalog |
Product Name |
|
DHK28601 |
Research Grade Anti-Human ACTH (ALD1613) |
This study revealed the dual role of the hypothalamic-pituitary-adrenal (HPA) axis in coordinating energy homeostasis under cold exposure: Adrenocorticotropic hormone (ACTH) secreted by the pituitary directly stimulates heat production by activating the MC2R receptor on brown adipocytes, while glucocorticoids secreted by the adrenal glands drive cold-induced hyperphagia to compensate for energy consumption. The study verified the necessity of the ACTH-MC2R pathway in cold adaptation through neutralizing antibodies, receptor antagonists, and gene knockdown methods, and found that glucocorticoids have a "permissive" effect on ACTH function to prevent receptor desensitization. This finding deepens the understanding of the neuroendocrine system regulating energy balance and provides new ideas for obesity treatment.

The article cited AntibodySystem's Research Grade Anti-Human ACTH (ALD1613) (Product Code: DHK28601) to neutralize the activity of endogenous ACTH in both in vitro cell respiration assays and in vivo mouse experiments. This experiment aimed to block the function of ACTH to explore its physiological regulatory role in brown adipose tissue thermogenesis and body energy consumption under cold exposure.

The above are some of the scientific literatures citing AntibodySystem products in September 2025. AntibodySystem can provide a full range of scientific research reagent products, including recombinant proteins, flow cytometry antibodies, anti-IgE antibodies, phosphorylated antibodies, and ELISA kits, which accurately serve fields such as drug target research, immunoassays, allergic mechanism exploration, and tumor treatment development.
